Verkoopproces

Robob de Bouwer doet aan stukproductie op wens van de klant. Haar verkoopproces ziet er daarom als volgt uit: 

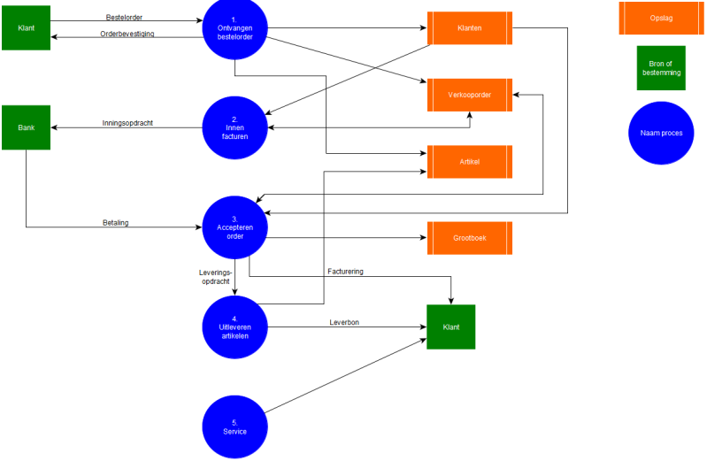
  1. De impuls waardoor het proces van start gaat is wanneer de klant een bestelling doet. De klant komt langs met een bestelorder en deze wordt in ontvangst genomen door een medewerker van de verkoopafdeling. Contact leggen kan gebeuren via de site of op locatie. Wanneer via de site een basic model wordt besteld, dan wordt de klant gevraagd zijn gegevens in te vullen waarbij deze worden gecontroleerd doormiddel van application controls. Wanneer de klant op locatie besteld, voert de verkoopmedewerker samen met de klant de gegevens in het systeem. De gegevens van de klant worden automatisch door het systeem vastgelegd in het bestand KLANTEN. De bestelorder wordt automatisch gestuurd naar het bestand VERKOOPORDERS. Ten slotte wordt het systeem ARTIKELEN geraadpleegd, om te kijken of er nog voldoende voorraad is en om een eventuele bestelling vast te leggen. Bij de bestelling wordt het aantal en de verwachte leverdatum genoteerd. Het systeem genereert uit al deze gegevens een orderbevestiging van de bestelling, die naar de klant wordt verstuurd. 
  2. Bij het innen van de facturen wordt het bestand VERKOOPORDERS geraadpleegd om te kijken welke bestelorders er nog betaald moeten worden. Daarnaast wordt het bestand KLANTEN ook gebruikt om de inningsopdracht op te stellen, die verstuurd wordt naar de bank. 
  3. Wanneer door de bank een betaling wordt ontvangen, stuurt deze een melding naar Robob de Bouwer. Hierdoor kan met goedkeuring van de verkoopafdeling de leveringsopdracht naar het magazijn gestuurd. De handelingen door de leveringsopdracht zijn: 
  4. VERKOOPORDER: er wordt in het systeem vermeld dat het betaald is en uitgeleverd wordt. 
  5. KLANTEN en VERKOOPORDER: worden geraadpleegd voor informatie die gebruikt wordt bij het opstellen van de leveringsopdracht. 
  6. Klant: krijgt een e-mail van de facturering van de bestelling. 
  7. GROOTBOEK: hierin wordt de betaling door de klant geregistreerd. 

Na al deze stappen kan de leveringsopdracht verstuurd worden naar het magazijn. Wanneer de afdeling productie het product klaar heeft, kan het magazijn dit pakken. 

  1. Op basis van de leveringsopdracht wordt uit het magazijn de desbetreffende bestelling gehaald. Deze wordt gereedgemaakt voor verzending, of wanneer de klant het product eerst wilt testen staat deze in handbereik van de verkoper. Wanneer alles goed is, wordt het product door de klant ontvangen inclusief de leverbon. In het bestand ARTIKELEN wordt de uitstroom van de voorraad genoteerd, en in het bestand VERKOOPORDERS wordt neergezet dat het afgeleverd is.   

Maak jouw eigen website met JouwWeb