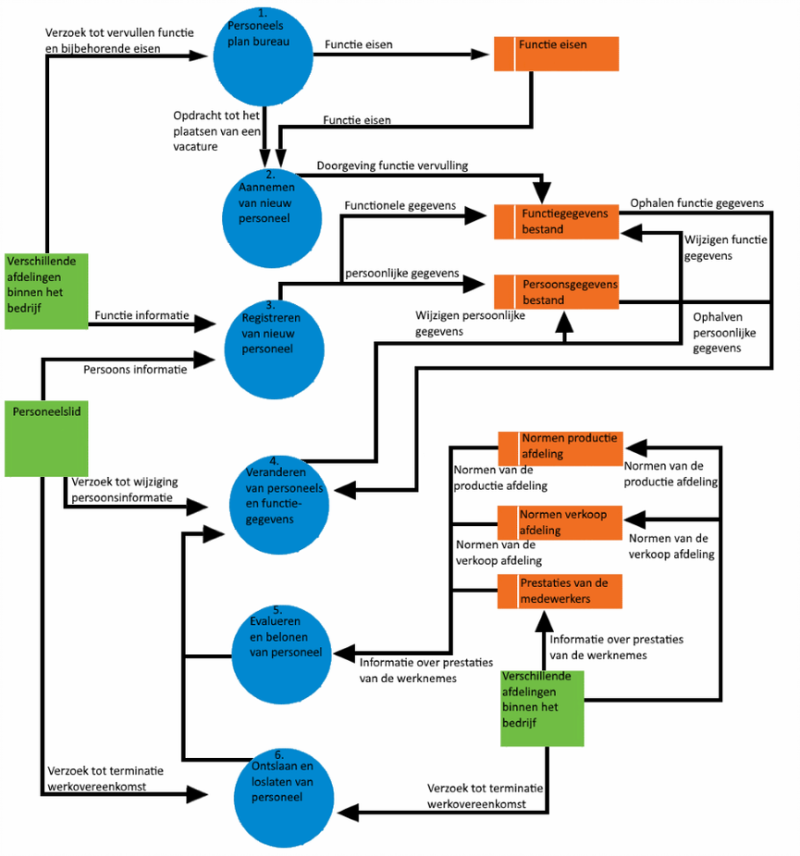
Personeelproces

Er zijn binnen het personeel proces vier onderdelen te onderscheiden, deze zijn: 

  • Aangeven bij het personeelsplanbureau; 
  • Het aannemen en registreren van nieuw personeel; 
  • Het veranderen van de functie van een huidig personeelslid; 
  • Het evalueren en belonen van een huidig personeelslid; 
  • Het ontslaan of loslaten van een huidig personeelslid. 

 

Aangeven bij het personeelsplanbureau 

Wanneer er bij een afdeling een nieuw personeelslid nodig is, wordt dit aangegeven bij het personeelsplanbureau. Samen met deze informatie worden de eisen van de functie doorgegeven bij het personeelsplanbureau. Op basis van deze informatie wordt een vacature opgesteld en vrijgegeven. 

 

Het aannemen en registreren van nieuw personeel 

Wanneer een vacature is uitgezet worden alle sollicitanten beoordeeld op de algemene criteria van Robob de Bouwer bv. Deze criteria zijn minimale leeftijd en het ontbreken van een strafblad (voor sommige functies). Ook worden zij beoordeeld op de criteria die de afdelingshoofd waar de functie onder valt heeft opgesteld. Deze criteria zullen onderdelen als opleiding, ervaring, persoonlijkheid, ect. zijn.  

 

Wanneer dit personeelslid is aangenomen worden zijn of haar gegevens opgenomen in het PERSONEELSBESTAND. Hier wordt een onderscheid gemaakt tussen persoonlijke gegevens en functiegegevens. In de persoonlijke gegevens worden gegevens als naam, leeftijd, woonplaats, postcode ect. opgenomen. In de functiegegevens wordt de looptijd van de werkovereenkomst, bruto loon, taken, bevoegdheden, directe leidinggevende, ect. opgenomen. Deze gegevens worden opgeslagen in het systeem (PERSONEELS en/of FUNCTIEBESTAND) door de HR-afdeling in functie van de afdeling die het verzoek heeft geplaatst. 

 

Het veranderen van de functie of informatie van een huidig personeelslid 

Wanneer een personeelslid van functie veranderd, door promotie of sollicitatie op een interne vacature, moet dit worden aangepast in de FUNCTIEGEGEVENS. Hier word het nieuwe brutoloon en de nieuwe taken, bevoegdheden, directe leidinggevende etc. in veranderd.  

Wanneer de persoonlijke gegevens veranderen wordt dit aangepast in het systeem. Het oude woonadres wordt bijvoorbeeld vervangen door het huidige wanneer het personeelslid is verhuisd. Deze gegevens worden veranderd in het systeem (PERSONEELS en/of FUNCTIEBESTAND)  door de HR-afdeling in functie van de afdeling die het verzoek heeft geplaatst. 

 

Het evalueren en belonen van een huidig personeelslid 

Het evalueren en belonen van huidige personeelsleden gebeurt volgens vaste lijnen en eisen. 

Verkopers, productiemedewerkers hebben een norm, wanneer hier ruimschoots overheen wordt gegaan is het mogelijk dat de afdelingshoofd een verzoek indient voor een extra beloning voor dit personeelslid.  

Andere afdelingen hebben een iets gevoelsmatigere manier van evalueren en belonen. Hier zullen werknemers meer beoordeeld worden op basis van het aantal fouten die ze maken, en de ervaring van de leidinggevende. De extra beloningen zullen hier ook minder vaak voorkomen. Deze gegevens worden veranderd in het systeem (FUNCTIEBESTAND)  door de HR-afdeling in functie van de afdeling die het verzoek heeft geplaatst. 

 

 

Het ontslaan of loslaten van een huidig personeelslid. 

Wanneer een personeelslid besluit weg te gaan bij Robob de Bouwer of wordt ontslagen wordt in het FUNCTIEREGISTER de functie op non-actief gesteld. Hiermee gaat het brutoloon naar nul, verantwoordelijkheden en bevoegdheden direct uitgeschakeld. De personeelsleden worden nog 18 maanden opgeslagen in het PERSOONLIJKE GEGEVENS bestand, dit om ervoor te zorgen dat alle relevante documenten alsnog de kans hebben om dit personeelslid te bereiken. Alle bedrijfs eigendommen zoals sleutels, pasjes, kleding of auto’s moeten uiterlijk 1 maand na non-actief stelling worden ingeleverd bij de directe leidinggevende. Deze gegevens worden veranderd in het systeem (FUNCTIEBESTAND)  door de HR-afdeling in functie van de afdeling die het verzoek heeft geplaatst. 

Maak jouw eigen website met JouwWeb