ICT proces
De verantwoordelijkheden van de ICT zijn het opstellen en onderhouden van de aanwezige (informatie) systemen. Uit deze verantwoordelijkheden komen de volgende taken:
- Het oplossen van problemen met het huidige systeem;
- Het voorkomen van problemen voor de huidige systemen;
- Het ontwerpen en opzetten van nieuwe systemen.
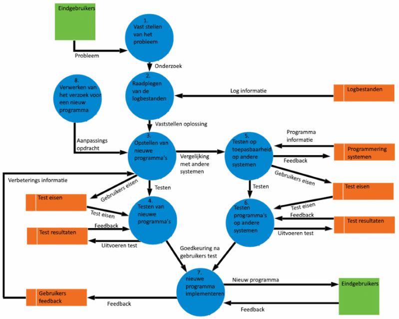
Het oplossen van problemen met het huidige systeem
Wanneer een afdeling een probleem constateert met het systeem dat nu wordt gebruikt, wordt dit gemeld bij de ICT-afdeling. Deze zullen eerst de log bestanden raadplegen om erachter te komen waar de fout is ontstaan. Vervolgens wordt de programmering en de instellingen van het pakket geraadpleegd om er achter te komen of de fout intern te verbeteren valt. Wanneer dit mogelijk blijkt te zijn wordt er een BACK-UP VAN ALLE BESTANDEN gemaakt en wordt de oplossing uitgevoerd op een test server. Wanneer een medewerker van de ICT-afdeling heeft getest of de oplossing werkt door de zelfde handeling uit te voeren die tot het probleem het geleid wordt de oplossing in de nacht geïmplementeerd. De test resultaten worden opgeslagen in de ADMINISTRATIE. Wanneer blijkt dat de oplossing niet intern gemaakt kan worden wordt dit doorgegeven aan de leverancier van het systeem, samen met alle VERZAMELDE INFORMATIE (zolang deze niet gevoelig ligt voor het bedrijf).
Het voorkomen van problemen voor de huidige systemen
Wanneer er probleem wordt gemeld bij de ICT-afdeling wordt ook gekeken naar mogelijke manieren om dat soort problemen in de toekomst te voorkomen. Wanneer de bron van het probleem is gevonden (zie de vorige uitleg) wordt ook gekeken naar andere plekken waar soort gelijke problemen zich voortdoen, wanneer uit een test blijkt dat dit het geval is wordt dit voorkomen. De test resultaten worden opgeslagen in de ADMINISTRATIE.
Bijvoorbeeld: Wanneer er een probleem voordoet bij het offerte proces, kan een zelfde soort probleem zich voordoen bij de facturatie. Wanneer dit het geval is wordt dezelfde oplossing ingevoerd bij de facturatie wanneer deze is getest. Dit is niet de zelfde test als bij het offerte systeem, maar een nieuwe test omdat de werkzaamheden toch anders zijn. Wanneer de test met succes is afgerond wordt het nieuwe systeem ingevoerd.
Ontwerpen en opzetten van nieuwe systemen
De ICT-afdeling gaat aan de slag met deze taak wanneer daar een interne trigger voor is. Deze trigger kan van een andere afdeling komen (een verzoek) of een mogelijke verbetering die is waargenomen vanuit de ICT-afdeling zelf. Wat er dan gebeurt is het ontwerpen van het nieuwe systeem, vervolgens wordt dit system getest op een representatieve manier waarbij de eindgebruikers op een aparte server hun gebruikelijke werkzaamheden uitvoeren. Wanneer dit met succes is afgerond wordt het nieuwe systeem ingezet op de echte werkserver. Voor de komende perioden zal er vaker een BACK-UP worden gemaakt voor het geval dat er alsnog een bug in het systeem zit. De test resultaten worden opgeslagen in de ADMINISTRATIE. Wanneer het hele systeem is geïmplementeerd wordt er constant feedback gegevens door de gebruikers wanneer er iets moet veranderen. Dit resulteert in een feedback loop.
Maak jouw eigen website met JouwWeb