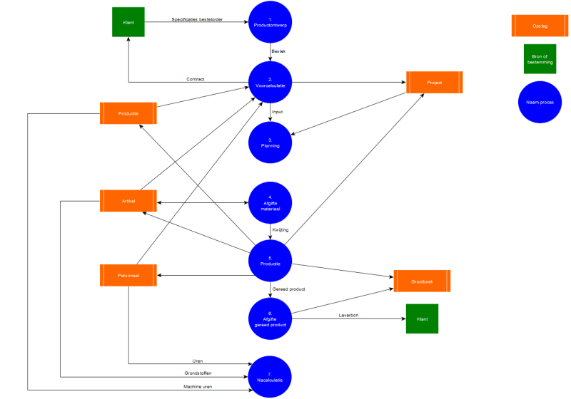
Productieproces
Robob de Bouwer produceert Robots voor haar klanten. Haar inkoopproces ziet er daarom als volgt uit:
- Vanuit de afdeling productie komt er een stuklijst binnen, waarin staat welke grondstoffen en materialen zij nodig hebben voor de productie. Bij het invoeren van de stuklijst controleert het computerprogramma uit het bestand VOORRAAD de aanwezige voorraad van de benodigde artikelen. Komen bepaalde artikelen onder het bestelniveau, dan maakt het computerprogramma een besteladvieslijst op. Wanneer deze gecontroleerd is, wordt de lijst aan een inkoper meegegeven die ermee aan de slag kan
- De inkoper controleert de besteladvieslijst en vult deze indien nodig aan. Voor de artikelen wordt de desbetreffende LEVERANCIER opgezocht in de leveranciersgegevens. Voor elke leverancier wordt er een bestelorder gemaakt en opgestuurd. Deze bestelorder wordt ook meteen opgeslagen in het bestand INKOOPORDERS. Tevens wordt in het systeem VOORRAAD aangegeven hoeveel producten erbij komt met hierbij de geschatte leverdatum
- Op een gegeven moment worden door de leveranciers de desbetreffende goederen geleverd, voorzien van een pakbon. Met deze pakbon controleert de inkoopmedewerker de geleverde goederen. Daarnaast wordt de pakbon vergeleken met de ingevoerde gegevens uit het document INKOOPORDERS. Wanneer dit allemaal klopt kan in het bestand VOORRAAD de geleverde voorraad opgeteld worden bij de aanwezige voorraad. Door deze toevoeging wordt er automatisch een goederenontvangstformulier opgesteld waarop de werkelijke aantallen geleverde artikelen staan. Deze wordt verzonden naar de Financiële afdeling voor een controle.
- Wanneer de Financiële afdeling een leveranciersfactuur binnenkrijgt van de leverancier, wordt deze vergeleken met het goederenontvangstformulier om onjuistheden te voorkomen. Wanneer er verschil bestaat tussen deze twee formulieren, dan wordt aan de leverancier gevraagd om een nieuw formulier te sturen met de correcte gegevens. Deze factuur wordt bij de andere facturen gevoegd en daaruit ontstaat een betalingsopdracht.
- Iemand van de afdeling Financiën die bevoegd is om betalingen te verrichten controleert de opgestelde betalingsopdracht. Wanneer dit goedgekeurd wordt, dan wordt deze betalingsopdracht vertaald naar het internetbankieren. Door het systeem wordt dan een betaling van het factuur naar de bank gestuurd, die dan de betaling afrond. Deze betaling wordt door de financiële administratie verwerkt in het GROOTBOEK.
Maak jouw eigen website met JouwWeb