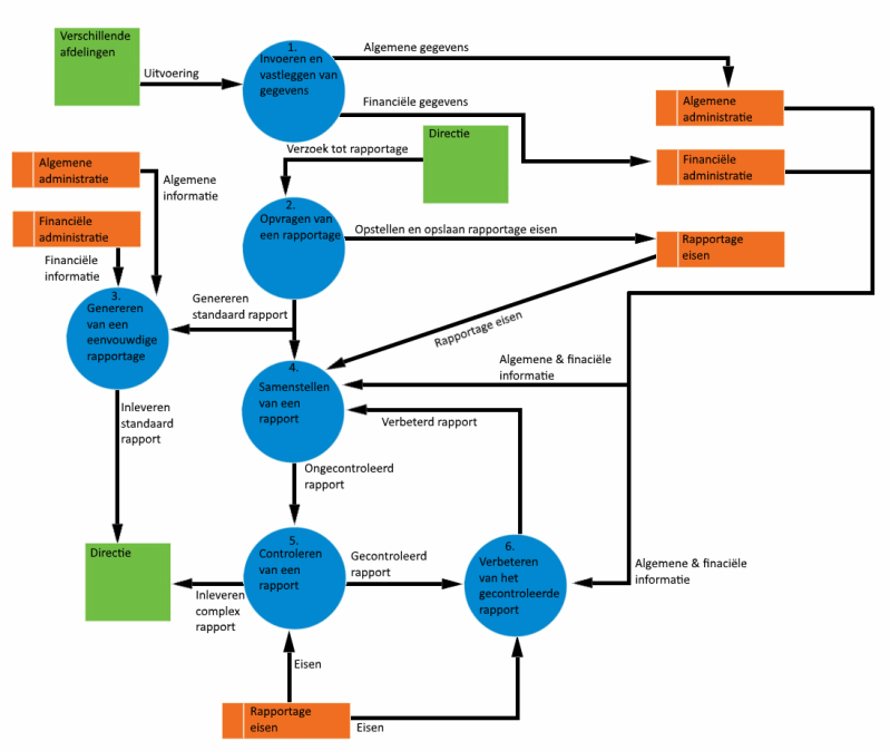
Informatieproces

Om het gehele informatie proces goed te laten verlopen zijn er een aantal stappen nodig, deze zijn: 

  • Invoeren en vastleggen van gegevens; 
  • Opvraag van een rapportage; 
  • Samenstellen van het rapport; 
  • Controle van informatie; 
  • Eventueel verbeteren.

Invoeren en vastleggen van informatie 

Dit gebeurt door de verschillende afdelingen, maar voornamelijk door de administratie, binnen het bedrijf wanneer er bijvoorbeeld nieuwe goederen binnen het magazijn binnenkomen. Deze gegevens worden verwerkt in de ALGEMENE EN/OF FINANCIËLE ADMINISTRATIE. Het controleren van deze gegevens wordt grotendeels automatisch gedaan door het ERP-systeem. 

Opvraag van een rapportage 

Wanneer de directie of afdelingshoofden een verzoek tot rapportage indienen zal het hele proces worden gestart. Zij geven de specifieke informatie door die zij nodig hebben en een deadline waarvoor dit voltooid moet worden. Deze eisen geven zij door aan de administratie die deze (op enkele uitzonderingen na) uitvoert. Eenvoudige rapportages worden automatisch gegenereerd door het systeem, dit gaat over informatie als de verkopen/omzet van september 2018 t/m december 2018.  

Standaard rapportages worden periodiek gemaakt, het verschilt per rapportage soort hoe lang deze perioden zijn. Verkoop cijfers worden bijvoorbeeld maandelijks gemaakt terwijl ziekte rapportages per kwartaal gemaakt worden. De eisen worden opgeslagen in een aparte LOCATIE. 

De volgende stappen gaan uitsluitend over het opstellen van een complex rapport. 

Samenstellen van het rapport 

Wanneer de eisen zijn doorgegeven aan de afdeling die het rapport opstelt (meestal de administratie) zal een medewerker beginnen aan het opstellen van het rapport. Dit gebeurt door het raadplegen van verschillende gegevens bronnen (de FINANCIËLE en ALGEMENE ADMINISTRATIE). Deze zal een rapportage opstellen dat voldoet aan de gestelde eisen. Dit kan in de vorm zijn van verschillende standaard rapportages waarbij alleen nog de verbindingen gemaakt moeten worden door de medewerker of een uitgebreide DESTEP-analyse.  

Controle van informatie 

Wanneer dit rapport is opgesteld zal een (andere) medewerker van de afdeling administratie dit rapport controleren op juistheid van informatie en voldoening aan de gestelde eisen door de directie of afdelingshoofden. Wanneer het rapport goed gekeurd is zal deze worden gegeven aan de persoon die het originele verzoek heeft gegeven tenzij dit is gespecificeerd. Wanneer het rapport de controle niet doorkomt zal deze moeten worden verbeterd op de punten die uit de controle komen. Wanneer dit is gedaan wordt het rapport opnieuw gecontroleerd.  

Verbeteren 

Wanneer uit de controle is gebleken dat het rapport niet voldeed aan de gestelde eisen zal het rapport dus danig moeten worden aangepast totdat deze aan de eisen voldoet. Er kan misschien informatie uit missen waardoor de conclusie of verbindingen niet kloppen en deze opnieuw gemaakt moeten worden. Of de informatie zelf kan niet goed zijn waardoor deze in de administratie verbeterd moet worden.  

Maak jouw eigen website met JouwWeb